摘要:针对目前大部分交流毫伏表只能手动切换量程、带宽低、量程小等问题,采用STM32单片机、继电器切换电路、电阻网络以及AD637等硬件模块,应用STM32单片机12位高速ADC、滑动平均滤波法完成200 V、20 V、2 V及200 mV四个档位自动测试电压有效值,最终显示在数码管上,实现了测试档位自动切换、数码显示以及宽量程等智能控制,具有较好的市场推广价值。
关键词:交流毫伏表;有效值;滑动平均滤波
0 引 言
交流毫伏表是用来测量交流电压有效值的仪器,是常用的测试仪器,在音响产品和其他电气的产品测试中有广泛的应用[1]。本文通过STM32F103C8T6的72 MHz高速总线、12 bit ADC、电阻网络匹配以及高带宽电压有效值直流转换器AD637设计了一种集200 V、20 V、2 V及200 mV自动量程切换的高带宽、大量程的数显交流毫伏表,通过STM32单片机实现智能控制,使用稳压性能好、噪声低、纹波抑制比高的稳压芯片单独供电,大大减小了电源纹波,提高了采样精度,对交流电压有效值的测量测试具有重要意义。
1 系统总体设计
数显交流毫伏表主要由微控制器部分、继电器切换选择电路部分、电阻网络、有效值直流转换器以及电源管理部分组成,如图1所示。微控制器部分包括STM32单片机、12位ADC、键盘以及数码管显示[2]。继电器切换选择电路部分包括200 V、20 V、2 V和200 mV继电器选择通道,默认从高电压开始,根据被测电压自动调整到对应档位。电阻网络通过精密功率电阻串联分压,确保每个档位的电压在合理范围。有效值直流转换器AD637能计算任何复杂波形的有效值、平均值及均方值。电源管理部分包括经过交流整流滤波后串联稳压芯片再滤波的双15 V电源、3.3 V及5 V电源。

图1 总体设计框图
2 控制硬件电路设计
2.1 单片机控制电路
主控芯片采用48脚STM32F103C8T6单片机,外接8 MHz无源晶振,采用串口下载方式,如图2所示。芯片拥有128 kB FlashROM、20 kB SRAM,芯片内有2个12位的ADC[3]。微控制器处理电路通过上电复位,S1连接到外部中断1,按下启动测试。为了节省IO口,通过串行方式控制显示,CP为时钟信号,DATA为数据信号。P1.3、P1.4、P1.5、P1.6、P1.7是启动测试控制和档位控制IO口。

图2 单片机控制模块单元
人机交互采用数码管显示,如图3所示。数码管的各个数据引脚都连接74LS164,74LS164再连接单片机,方便扩展数码显示。单片机通过编程,配置好74LS164的启用程序,把得到的转速输送到74LS164上,从而通过74LS164移位到数码管显示数据。74LS164是8位边沿触发式移位寄存器,串行输入数据,之后并行输出。数据通过两个输入端(DSA或DSB)之一串行输入,任一输入端可以用作高电平使能端,控制另一输入端的数据输入。两个输入端或者连接在一起,或者把不用的输入端接高电平,一定不要悬空。时钟(CP)每次由低变高时,数据右移一位输入到Q0。Q0是两个数据输入端(DSA和DSB)的逻辑与,它将上升时钟沿之前保持一个建立时间的长度。主复位(MR)输入端上的一个低电平将使其他所有输入端都无效,同时非同步地清除寄存器,强制所有的输出为低电平。

图3 数码管显示电路图
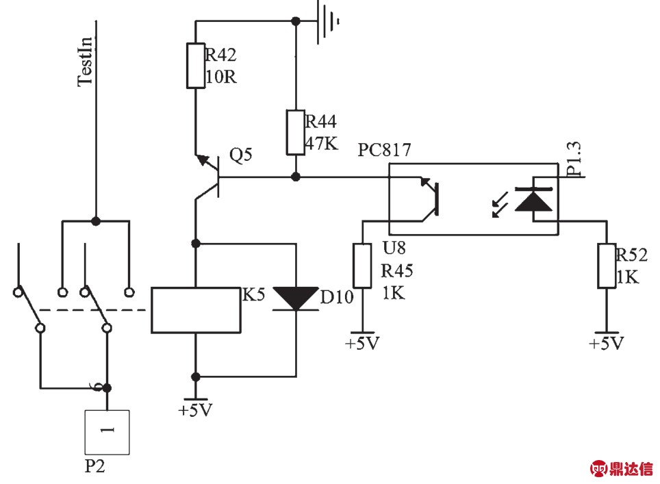
2.2 切换电路
交流毫伏表实现自动量程切换的执行机构是继电器切换电路,切换电路公共部分如图4所示。为了提高抗干扰能力,减少强电和弱电电路之间可能产生的干扰,采用光耦控制。光耦控制芯片为PC817,其输入信号引脚2发光二极管阴极接STM32单片机IO口,通过IO口编程输出高低电平控制继电器的通断,达到通道切换和档位转换的目的。PC817引脚4通过1 K电阻连接到5 V电压,当连接二极管阴极的IO口输出低电平时,光耦芯片发光二极管发光,三极管基极接到光信号导通,PC817引脚3即三极管发射极输出电流驱动MPSA13三极管,MPSA13导通,由于MPSA13最大集电极电流可以达到500 mA,可以确保线圈吸合。当线圈吸合,常开触点闭合,常闭触点断开,被测电压将会被接通进行测试。线圈的两端并联了续流二极管,一方面保证线圈断开和闭合期间产生的自感电压被二极管钳位在0.7 V,不至于因自感电压过高击穿驱动三极管;另一方面,在开关阶段形成续流回路,提高开关速度,让通断更接近理想开关[4]。

图4 档位切换电路公共部分
自动量程切换电路如图5所示,通过编程实现量程切换。P1.3是启动测试控制IO,当启动按键按下,P1.3输出低电平,被测电压输入进来。P1.4是200 mV档位控制IO,P1.5是2 V档位控制IO,P1.6是20 V档位控制IO,P1.7是200 V档位控制IO。默认将从200V高档位开始测试,通过单片机ADC采集的电压范围确定在某一档位,并将测试电压输出显示在数码管上。

图5 档位切换电路
2.3 电阻网络和限幅电路
电阻网络通过电阻的串联实现电压的分压,如图6(a)所示。电阻网络是交流毫伏表自动量程的关键,保证每个档位的输入电压都是在STM32的ADC采样电压的合理范围内。测试电压与分压电阻、最大分压输入关系如表1所示。由表1可见,最大输入电压为1 V,因为电阻为串联连接,电流相等,这种情况下电阻越大,功率越大,200 V对应的电阻消耗的最大功率为3.33 mW。
表1 电阻和电压关系表


图6 电阻网络和限幅电路原理图
限幅电路是限制信号输出幅度的电路,如图6(b)所示。它能按限定的范围削平信号电压的波形幅度,是用来限制信号电压范围的电路,又称限幅器、削波器等。当正常电压输入时,D3、D4不导通,输入电压直接输入到单片机ADC引脚。当输入电压高于3.2 V时候,二极管D4导通,输入电压将被钳位在3.2 V;当输入电压低于负3.2 V时,二极管D3导通,输入电压将被钳位在负3.2 V;当输入电压达到或超过上限电压时,输出电压将保持为一个固定值,不再随输入电压而变,这样就保证了ADC的输入电压在不超过3.2 V的电压范围内。
2.4 有效值转换电路
有效值转换采用AD637有效值直流转换器,所需外围元件少,转换原理如图7所示。芯片采用±15 V供电,能计算任何复杂波形的真有效值、平均值、均方根值以及绝对值;频带宽,允许测量 100 mV均方根、频率最高达600 kHz的输入信号以及2 V均方根以上、频率最高达8 MHz的输入信号[5]。输入正弦波信号,它的有效值为
,Um为最大值;输入直流信号,它的有效值仍是标称值。

图7 AD37有效值转换电路原理图
2.5 电源电路
电源电路包括±15 V、5 V及3.3 V整流滤波稳压电路。±15 V直流电源提供给AD637,5 V电源提供给直流继电器和数码管,各用一块稳压芯片,3.3 V电源提供给单片机,如图8所示。电源电压的准确度直接影响交流毫伏表的精度。整流滤波之后采用了LM317稳压芯片。LM317调压范围宽、稳压性能好、噪声低、纹波抑制比高。LM317输出电压引脚和调整电压引脚之间的标准电压为1.25 V,可以通过电阻调整到1.2~37 V,通过合理匹配调整到15 V、5 V和3.3 V。每块LM317芯片最大输出电流可达1.5 A,满足单片机和继电器吸合所需 电流。

图8 电源电路图
3 软件设计
数显交流毫伏表程序流程如图9所示。开机后首先初始化,判断中断按键即测试键按下,将档位切换到最高档位200 V位置并读取ADC转换值,判断电压是否在该档有效范围值。如果是对应范围电压值,则通过滑动滤波平均算法将电压值显示在数码管上;如果不是对应电压范围,则切换到20 V档位并按照如上流程循环进行。

图9 程序流程图
滑动滤波平均算法为:
式中:Xn为第n次采样值经滤波后的输出,Xn-i为未经滤波的第n-i次采样值,N为滑动平均项数,这里N选5,对周期性干扰具有良好的抑制作用[6]。
数显交流毫伏表内部实物如图10所示,通过数码管能准确显示被测电压有效值。经过验证,系统软件稳定、效果良好,显示效果如图11所示。

图10 数显交流毫伏表内部实物图

图11 数显交流毫伏表工作图
4 结 语
通过采用STM32单片机、继电器切换电路、电阻网络、限幅电路以及AD637等硬件模块,并应用STM32单片机12位高速ADC、滑动平均滤波法完成200 V、20 V、2 V及200 mV四个档位自动测试电压有效值,量程从0~400 V,精度能达到小数点后三位,实现了测试档位自动切换、数码显示、宽量程等智能控制,产品具有较好的市场推广价值。



